TR606 CY+HH Kicad Shematic (Capacitor labeling on old shematics)

in the picture below - i marked 3 capacitors… i dont understand what that mean:

 

C49 - 1/50 ---- i think that mean: 1µF 50V … but 1µF is untypically for a unipolar Cap?

C47 - 1/50 ---- 1µF 50V Electrolyt cap - could be

C64 - 0.0022 … ceramic 0.0022F? = 2200µF cant be > way to much for a ce

rco…

 

(by the way its the Cymbal circuit of the 606)

Hi Phat

 

Usually there is a note around schemo for capacitor like “capacitance in uF (or nF, or pF) unless specified”

So in your case it’s clearly uF. 

C47 C49 are 1uF 50v, C64 is 2.2nF.

For C49 I suspect a drawing error, there is chance it’s a polarized lythic, as C47

If you have the actual hardware you can check at PCB, or at PCB drawing if you have it with schematic drawing.

Is that some Roland schemo? typo took familiar…

edit: missed but you already tell this :slight_smile:

 

Best

Zam

 

1 Like

I just go little further, easy to find schemo and pcb

I confirm C49 is 1uF 50V polarized elecrotlythic

Pict attached with red dot/arrow 

 

Best

Zam

1 Like

thx!

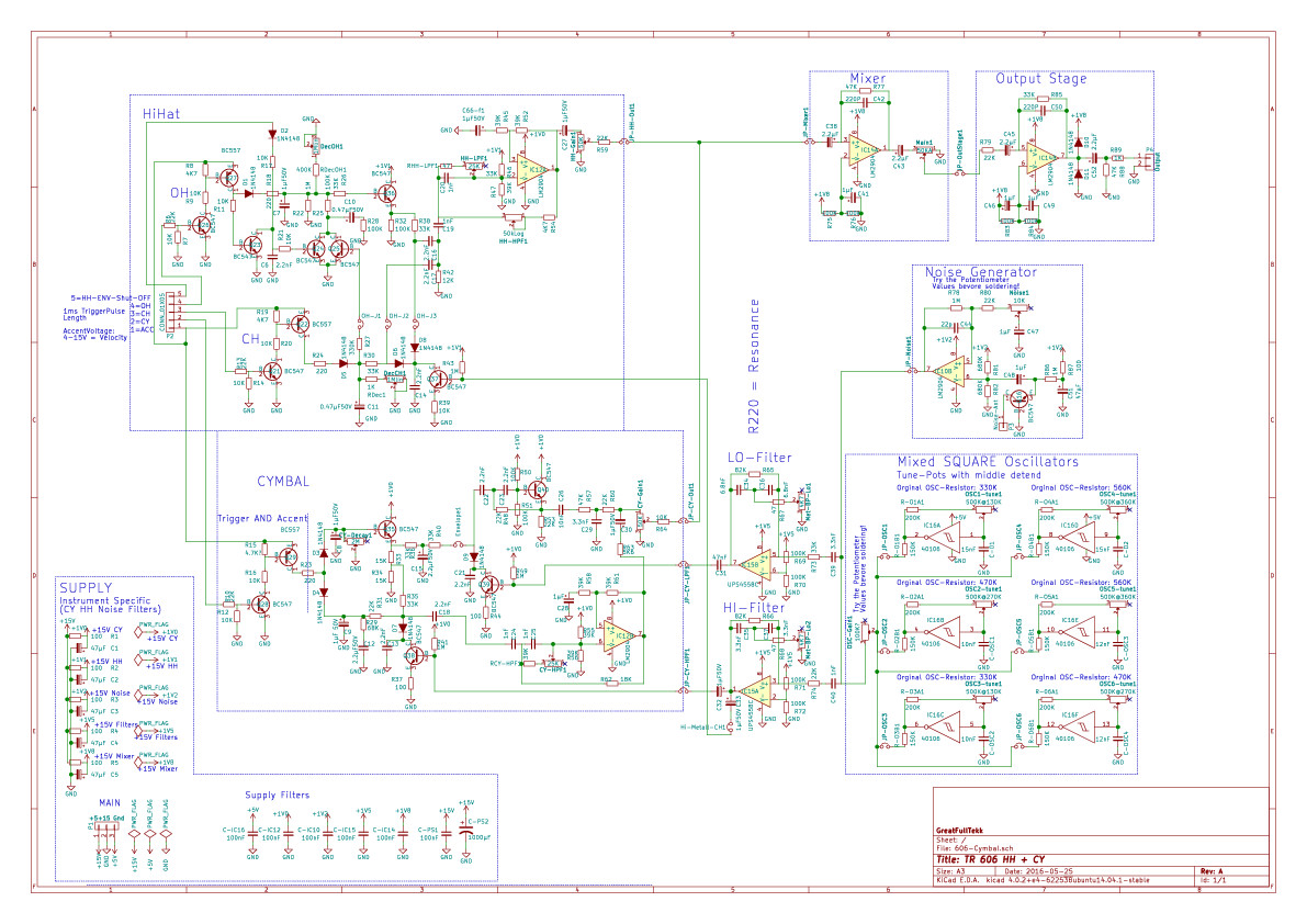
i drawed the Cymbal and HiHat Section of the TR606 into Kicad Shematic… the pcb is still left, i dont have the mood right now… but maybe it helps anyone - anyhow…

I have used the orginal NRs (R178…) and the MODs for this Section are in it…

[606-Cymbal.pdf](< base_url >/applications/core/interface/file/attachment.php?id=12851)

[606-Cymbal.zip](< base_url >/applications/core/interface/file/attachment.php?id=12852)

it would help if KiCad whould place the components like or simular like on the shematic… > säcke.

 You are reproducing TR-606 ? Wich modules ? I am interested in working on 606 BD/Snare/Cymbal/HH schematics even if my level in KiCAD should be inferiror to yours.
Have you got a link with original Roland 606 schematics?
please contact me via PM =)

Shematic are all over the net: http://privat.bahnhof.se/wb447909/dinsync/service_manuals/TR-606.pdf

Module: CY + HH on one Modular Module (Gnd, +15V), driven with a MidiBox Core32 - the midibox side is already programmed and tested a lot… there is somewhere a Topic on this…

Why only CY+HH… whell, i have already a TR606 but i only use the Cymbal - and for that it is to big, so why then HiHats also? because they use the same Metall-Oscillators… but maybe i skip the HHs (they take much place)

 

the midibox side i made 2015 here:

< base_url >/topic/19624-mb606-tr606-clone-midification-any-info-to-this/?do=embed&embedComment=171000&embedDo=findComment#comment-171000

but sorry shematic are very tiny because of Forum Move and Dead Gallery Pictures…

1 hour ago, Phatline said:

it would help if KiCad whould place the components like or simular like on the shematic… > säcke.

Not sure, but I’m confident that KiCad can import background picture at PCB drawing

Not useful for components layout reflecting schemo layout as you wish, but can help to reproduce original PCB layout (or close to)

Which can help somehow.

Side note: R163 and R164, two 1M in series… just put one 2M resistor here… don’t understand that design choices.

Maybe due to PCB layout, but when looking at it, it don’t seem so relevant, single resistor can fit without trace change.

Maybe carbon resistor by a time when value over M ohm were difficult to manufacture… don’t know.

Best

Zam

1 Like

thx

i put there a 2M now.

i dont found backgroundimage settings… but a good idea to look at the orginal pcb.

23 hours ago, Phatline said:

i dont found backgroundimage settings… but a good idea to look at the orginal pcb.

 

https://forum.kicad.info/t/importing-graphic-file/1882

 

Best

Zam

update:

  • noise source which is originally for the Snare Drum - is now mixable to CY and Hats

  • mixer section - so HH + CY-Mixdown should sound like 606… (filters? Impedance)

+part of the original Power Supply Section which give every instrument its very own power source (left downer corner) - i don’t know exactly why they did this…

+the 6Square Wave OSCs for the Metal sound: now are tunable with trim pots - in order to tune it to my Setup (A@~432Hz..) (by the way: 6OSCs? 606 interesting…)

+added some explanation to the schematics - which i got from thru the internet research…

+Add Jumpers for every Output from the different stages - in order to better debug the prototype - and to better mod - and to better tune - and to better make a modular…

+pcb will be bigger then excepted

  • i lost the orginally Part Nrs as a mistake… i only restored the OP-Amps and Transistors - (bad)

 

606-Cymbal.pdf

606-Cymbal.zip

@

Here my last version with the snare in it… just combine the snare section with the noise section, delete the rest - except some parts of the power part which you will need.

I will use the mixer by my side to get the orginally OutputStage-Filtering, and maybe also as some kind of Overdrive…,

since we are modular, i will add a Pinheader and a Input Jack on Frontpanel for your BD/SN - to get into the mixdown… for me its easy, CY CH OH are good Triad to mix analog…BD SN are very differnt to each other and to my Triad, anyway i will make Input Jack for that - question is 1or2 Jacks.

— if you have already a Module System, then use the Module Power System Connector, we need +15V and Ground, i will need a extra 5V for the Osciallators and the Core Module (later i will copy that part from you, because i dont have a system supply)

we could use a tiny 8Bit core… 32Bit has a DAC onboard, which we maybe could use for Velocity Control. (also 32Bit Plus is, i have already a program for it, but i have also some 8Bit devices, and the code is?t that difference.(MIOS32…string…)

 

[606-Cymbal.zip](< base_url >/applications/core/interface/file/attachment.php?id=12861)

1 Like

 Ok , just downloaded the latest 606-cymbal.zip ,i give it a review tomorrow.

1. Original Mixer with output stage sounds good =)

2. I have few bipolar +15/-15v power supply schematics. and circuitry to convert +15V>+5V . Tell me exactly what you need and i’ll send you some by PM if needed to let you have a review. =)

  1. After making my mind, i think modular things is about keeping the range of possibilities opened. Using a stereo jack would mean having Y Stereo to Mono to control both BD&Snare. Not quite easy in all configuration. 
    So i think having 2 jacks to connect to pinheaders would keep the modularity at it’s best. There are 90° angled pinheaders for Perpendicular assembly on Female DIL Sockets if we need/make a small pcb for “each drum” Panel , that would allow to keep the analog drum circuirty away from the front panel ( i mean not having them in a same PCB) and keep the zero-top the direction you want.

Or we could go on Panel-Mounted Potentiometers, but the trick with these components is having the zero-middle on the right direction. I mean if things are vertical, “Potentiometer’s Top” will be on side (get it?).

To me the easiest way is to have a tiny PCB for each drum part, with trough hole potentiometers soldered on it. Then having a DIL female socket on the back of this little Control Surface PCB, and the analog drum circuirty connected to it with angled Pinheaders on the back. It will allow small width modules for each part,like the Tiptop Modules, if you are in eurorack size.

  1. I was just wondering about the idea of using something simple - in a brainstorming mode . Midi triggering has been done few times using serial registers and a core8, so in order to do not “recreate the wheel” (that’s a french expression) i just told about it. Maybe there is no work in programming : This case using a core8 could be fine.
    But using a Core8 isn’t easy. The best solution , even in rate of quality, price and programming is the new Core32 .I need to dig about it as well as i only cloned mios32 to my github.

But i expect we won’t find what we need exactly and will have to code. If some new programming has to be done,i’ve been proven many times that Core32 is really more usable in the end. Moreover, It will allows other users to eventually add new features etc…

  1. I’ve been told that the On-board DAC are not quite on top. I think using Serial Register ICs could be a good solution (to me), having a “fixed register” table sounds more easy to handle in programming .
    From Core32 Page :

Quote

  • Pin mapping suboptimal in some cases. E.g., the outputs of the integrated DAC (not the on-board Audio-DAC) overlay SPI1 pins. However, one DAC channel has been freed up with the small drawback that SPI1 can’t be used in slave mode.
    The IO pins of the SDIO peripheral (high speed SD Card access) conflicts with the on-board Audio DAC, so that it can’t be used.
    Although the chip contains 6 UARTs, only 4 RX and TX pins could be found for MIDI IN/OUT. IN3/OUT3 even have to use two different UARTs.

So using the on board DAC will make conflict with MIDI/SD Interface. Really think using serial registers at this level will be clearer

 has a concept for scaling CV signals to TTL levels by the way( >0-5V) .

that’s  . He apparently works hard (when he has time) with TK on the CV concepts V2 from what i understood.
He looks quite skilled in electronics , maybe his advice would be a good point as well as he already got me back in the right direction few times, which I thank him for it. 
Let’s ask him for some piece of advice =)

Hello,

For CV scaling, yep it works well at least on the analogue side (haven’t tried reading into the Core as yet) with the schematic given.

 

Sorry about the size. So, first op amp is TL072 (or 074), 100k input resistors, 59k feedback (gain = -0.59). Other resistors are 100k and the second op amp is 6002/4 powered from 3v3 and 0v (ground). With the jumpers down you add +5V offset to scale +/-5V to 10V. If you have 0-10V input (also = +/-5 + 5V) you close the top jumpers which applies a gain of -0.5 on the second stage. 

Of course you can skip the jumpers and just configure what you need, this is more flexible for a variety of inputs.

At the moment I’m redesigning the PCBs for AIN and AOUT, and also a carrier board for 3.5mm sockets. Basically the same layouts as before but smaller and with less bugs ;).

 

For your drum modules: always cool to see, but many of these have PCBs available already e.g:

http://www.falafular.org/modules/
http://www.hexinverter.net/pcb-projects/
 

These are known to work, so might save some time and money.

For a “bit bashing” register-based AOUT, see AOUT_LC on uCapps.de 

MB808 runs on Core8.

 

 

 

Gave a quick check about the schematics, didn’t did it really yet.
2 pages are interesting to us from the TR-606 Manual

So this is the global Schematics of TR-606.To summarize by concepts i’ve understood from now:

BassDrumInputs : Accent + Trigger — Concept : 2 oscillators mixed

Snare Drum : Inputs : Accent + Noise + Trigger — Concept : Envelope Generation to control Oscillator Attack and a VCA. This VCA, itself driven by the input noise drives a High Pass Filter. An oscillator got Attack modulated by the envelope and we mix Oscillator output with Noise Modulated HighPass Filter

HighTom/LowTom : Inputs :2 accents + 2 trigger + Same Noise as Snare Drum  — Concept : 2 Oscillators driven by the same Trigger,wich also drives an envelope generator. This envelope generator modulates each oscillator attack to get the high and the low tom. Low tom  oscillator output is mixed with a VCA low noise modulated (through a Low Pass Filter wich got the noise source on input)

Does not plan to make the High Tom /Low Tom with Snare and Bass Drum but that will give me some challenge to add it later .Not add so much more difficulty expected as well it already share some with snare drum like the noise source ^^ So here is my parts concepts. Quite simple compared to yours  , the Cymbal and Closed Hat are quite more complex and you already did like almost the big part =):

Cymbal : Inputs: Trigger mixed with Common Accent to OH/CH . Concept :  6 mixed Oscillators driving 2 BandPass Filters.These Bandpass Filters are driving 2 VCA. These VCA outs got High Pass Filtered and mixed.

Closed/Open HiHat : Inputs : Trigger mixed with Common Accent to CY + Bandpass filtered out of the 6 Cymbal Osc. Concept : A VCA got twice envelope modulated by the outputs of the 2 envelope generator and the output of the VCA got High Pass filtered.

I’ll print this pic to first get my BD/SD colored each one with a different colored stylo.That will allow me to isolate only the needed circuitry and understand better the how of these explanations, eg to link the components wich are from my BD/SD parts and the others…
And as well as we are going to make 2 PCB, one for CY / CH / (OH?) and another PCB for BD / SD, we will have to buld a noise source for each PCB. Maybe it will allow to explore new things with a different noise for these 2 parts.Or if we want these parts to work together,we could link the second PCB to the first PCB Noise Source,if we want to get close to the original sounds while playing BD/CY at the same time for example (ok it is a noise source but in the original concept the noise is shared)

I’ll make a list of nice parameters to modulate to explore new sounds and link it to the schematics. But tomorrow, it’s becoming late ^^ 

I knew you would have some good news from your secret’s bag  @Latigid on :smiley: Maybe you have a higher res schematic to share for your CV scaler? (maybe the design not all finished yet?)
Always here for a good advice anyway =) ! .

Personnally, my point is in here understanding deeper how analog drum modules works,not only saving money and time (That’s kind of the contrary in fact  ) This way i’ll could reproduce some similar sound designs with my modular 
 

37 minutes ago, latigid on said:

For your drum modules: always cool to see, but many of these have PCBs available already e.g:

http://www.falafular.org/modules/
http://www.hexinverter.net/pcb-projects/
 

These are known to work, so might save some time and money.

For a “bit bashing” register-based AOUT, see AOUT_LC on uCapps.de 

MB808 runs on Core8.

TR606 HH+Cymbal? - with Mods(or place4Mods) - cant see it anywhere out there

 

AOUT_LC was the right hit - thx - i will do it that way >http://www.ucapps.de/mbhp/mbhp_aout_lc.pdf

I think 8 Bit is enough… and we could use 2x8Bit to make 2 Accents Seperatet, so HH+CY have a own Velocity, and BD SN the other… i think that give more flexibility.

 

Orginal HiHats and CY have no Noise (i think…)— thats a Mod - (to have the ability for more 808 hats)

2 hours ago, Psykhaze said:

 Ok , just downloaded the latest 606-cymbal.zip ,i give it a review tomorrow.

1. Original Mixer with output stage sounds good =)
-OK-Done
2. I have few bipolar +15/-15v power supply schematics. and circuitry to convert +15V>+5V . Tell me exactly what you need and i’ll send you some by PM if needed to let you have a review. =)
±15V +5V  - please - thx
3. After making my mind, i think modular things is about keeping the range of possibilities opened. Using a stereo jack would mean having Y Stereo to Mono to control both BD&Snare. Not quite easy in all configuration. -OK-Done
So i think having 2 jacks to connect to pinheaders would keep the modularity at it’s best. There are 90° angled pinheaders for Perpendicular assembly on Female DIL Sockets if we need/make a small pcb for “each drum” Panel , that would allow to keep the analog drum circuirty away from the front panel ( i mean not having them in a same PCB) and keep the zero-top the direction you want. you mean like that: 808Hats ?

Or we could go on Panel-Mounted Potentiometers, but the trick with these components is having the zero-middle on the right direction. I mean if things are vertical, “Potentiometer’s Top” will be on side (get it?).-No i dont got it

To me the easiest way is to have a tiny PCB for each drum part, with trough hole potentiometers soldered on it. Then having a DIL female socket on the back of this little Control Surface PCB, and the analog drum circuirty connected to it with angled Pinheaders on the back. It will allow small width modules for each part,like the Tiptop Modules, if you are in eurorack size. you mean like that: 808Hats ?  - Yes for me: good idea

  1. I was just wondering about the idea of using something simple - in a brainstorming mode . Midi triggering has been done few times using serial registers and a core8, so in order to do not “recreate the wheel” (that’s a french expression)-not only French-also German:) i just told about it. Maybe there is no work in programming : This case using a core8 could be fine.
    But using a Core8 isn’t easy. The best solution , even in rate of quality, price and programming is the new Core32 .I need to dig about it as well as i only cloned mios32 to my github… yes and we have to keep in mind that we would also need a MidiIO-PCB (because Core32 dont have onboards…)…

But i expect we won’t find what we need exactly and will have to code. If some new programming has to be done,i’ve been proven many times that Core32 is really more usable in the end. Moreover, It will allows other users to eventually add new features etc… could expand the triggers and make more drum stuff, add Midibox CV… Trigger things are not much CPU Consuming… so the trigger part could be programmed to any other Program on it, not very modular at first sight, but MIOS is also  modular at program side… i dont have a problem with it. And I have some Core32 @home… always waiting for a run.

  1. I’ve been told that the On-board DAC are not quite on top. I think using Serial Register ICs could be a good solution (to me), having a “fixed register” table sounds more easy to handle in programming .
    From Core32 Page :

So using the on board DAC will make conflict with MIDI/SD Interface. Really think using serial registers at this level will be clearer

 has a concept for scaling CV signals to TTL levels by the way( >0-5V) .

that’s  . He apparently works hard (when he has time) with TK on the CV concepts V2 from what i understood.
He looks quite skilled in electronics , maybe his advice would be a good point as well as he already got me back in the right direction few times, which I thank him for it. 
Let’s ask him for some piece of advice =)

AOUT_NG is his answer, i tend to give him right.

 

  1. Find here two schematics of Power Supply, one schematic for the negative voltage (-5 V to -18 V so ok for -15v):http://www.sonelec-musique.com/electronique_realisations_alim_simple_010.html
    Edit:  I found a better schem for a +15/-15V symetric alim : 

it says +16,5/-16,5 but you can correct it by using a 230VAC>15VDC Transformer in input, and as well as 
+Vout (positive) = 1,25 * (1 + (R3 / R2))
-Vout (negative) = 1,25 * (1 + (R7 / R6))

You have here, R2=R6=120 ohms and R3=R7=1320 ohms (1100 + 220) for good values.
The total Current is 4A so the transformer needs to be 90VA. Quite nice power supply=) 

And for the positive part from +2,0 V to +28 V (ok for +5V and +15V) :http://www.sonelec-musique.com/electronique_realisations_alim_ajust_011.html
Edit : this schematic is better for +5V :

Input Transformer 230VAC>9VDC,U1=LM7805 and R1=220 ohms
Current Output : 1A

He tells the resistor value to have depending on the current output voltage you need.The current output is  2A /3A per supply,should be good
Hope it will help, feel free to ask questions

  1. Yes Like That

  2. Yup

  3. Seems a good answer to me too. Knew we should ask him =) . Aout_ng is the most efficient module to deal with analog signals outs ,it has a higher resolution and that will avoid things like splitting signal on two register =D

By the way, what is the voltage range and signal expected in TRIGGER signal? PULSE 5V? 

9 hours ago, Psykhaze said:

By the way, what is the voltage range and signal expected in TRIGGER signal? PULSE 5V? 

1ms Pulse @ 5V ANDéd with Accent Voltage on its max 15V - if you look for example @  Q28 und Q29 - that is a AND function.

 

There exist a website where the HH and CY Section is analysed - its for the DR110…but since the DR110 and TR606 are very simular… it helped me alot to understand

dr110

 

thx 4 the supplys schemes … tomorrow i will be away 3 days… then the pcb routing will begin.