Teensy 4.1 DIY Synthesizer

Hello friends. I am Rolf and I would like to share my latest DIY project “Jeannie” with you. It is an 8 voices polyphonic synthesizer based on a Teensy 4.1 board.

I started doing it last summer. Now I have built an effects circuit for the synthesizer.

“Jeannie” DIY Synthesizer

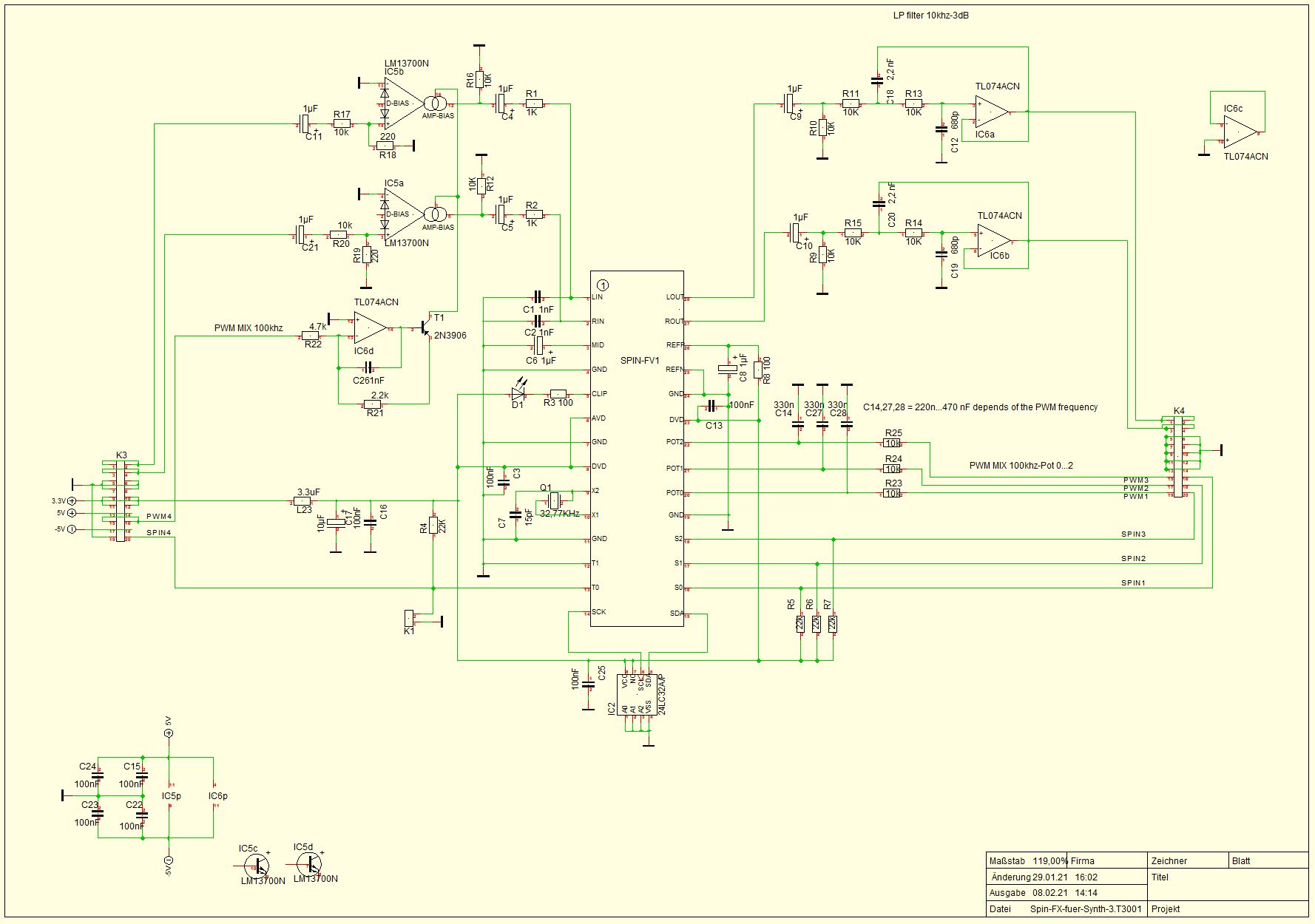
Effect circuit

Video

The Fx menu in the synth is almost ready. The new one is still missing Display of the parameter values after a program change.

There are more videos on my youtube channel: https://www.youtube.com/channel/UCXQSpP0qn5MXSkyDo6PZ4Cw

Greetings from germany. Rolf

Sounds good!

 

Thanks   The Synthcore is from TSynth https://electrotechnique.cc/  I have change the hardware und and other user interface and added an Effect processor (Spin FV-1).

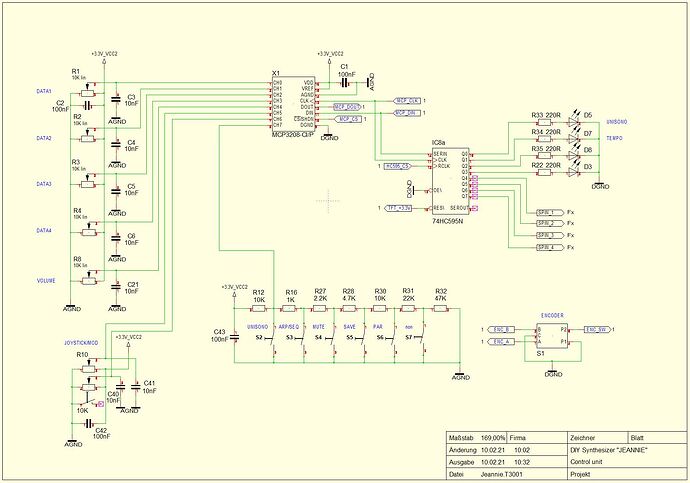
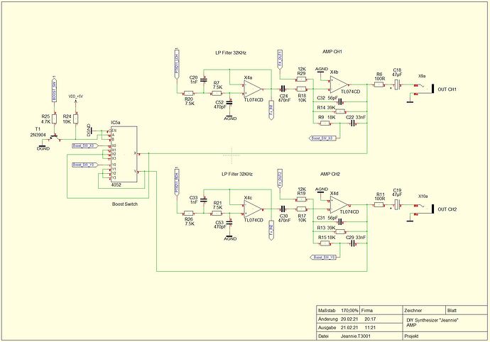
Hardware

subject to change

Greetings Rolf

Hello and have a nice Sunday 

There are a few changes in the circuit diagram. The DAC output (PT8211) on the Teensy Board has an active 32KHz LowPass filter. This reduces high-frequency interference signals at the input of the effect chip.

The OTA (IC5a / b) for the volume control of the effect signal (MIX) has now been moved to the output of the effect chip. This means that the noise floor at the synthesizer output is a little lower at low effect levels.

Greetings Rolf


Hello friends..
We have started to route the boards. I’m curious how big they will be.

Fx board

Greetings. Rolf

Hello Friends..

Our progress cannot be stopped. This time we really accelerate.

The Fx PCB is ready. Now we has started to route the “Jeannie” mainboard. I’m curious..

Fx board

Mainboard

This is the first draft of the “Jeannie” mainboard. There will still be some changes such as the Teensy processor module (left).

This is moved further down so that the USB socket can be used from the outside.

Greetings Rolf

1 Like

The 1st draft in 3D

 

The board is roughly the size of a laboratory card in euro format (160 x 100).

The Fx module is simply plugged onto the back.

The current prototype

Greetings from germany. Rolf

2 Likes

Hi . Thanks for sharing.

Overall this project looks good and sounds cool! The Teensy v4 is clearly a capable MCU with it’s fast ARM Cortex-M7.

I’d be curious to hear about what motivated you to get started with this project and to build off of the Electrotechnique TSynth v4 foundation (http://electrotechnique.cc/)?

You also chose to use a minimal control surface, so I’m guessing you’re envisioning more of a sequenced, MIDI CC message type of interaction, rather than a live, interactive performance?

Cheers

1 Like

Hallo friends..

The DIY project is now over. Jeannie can be bought at tubeohm.com.

Jeannie is an 8-voice polyphonic open source synthesizer kit with digital sound synthesis and digital filters based on a Teensy 4.1. For sound generation, the user has a variety of classic and band-limited waveforms at his disposal. A pool of 15 waveform banks with 63 different waveforms each offer plenty of space for sound experiments. A waveshaper with different characteristics provides for gentle to vicious sounding distortions.

To match the waveforms, there is a digital 12dB multimode filter with fade function from low-pass to high-pass and a band-pass function. A 24-bit DSP effect module with adjustable parameters rounds off the sound synthesis. An integrated polyphonic 16-step sequencer provides for the playfulness of the small synthesizer. 

A total of 2048 sound patchesfrom 15 banks can be loaded and stored via an integrated SD card. A color 1.8 inch TFT display allows a clear menu structure and easy operation of the synthesizer. The parameters are entered via four rotary knobs below the display and an encoder for selecting the sound programmes and switching to the menu functions. In addition, there are six buttons for operating special synthesizer functions.

 

properties

• 8-part polyphonic DIY synthesizer

• ARM Cortex-M7 processor 816MHz with 1MByte Ram

• two digital oscillators per voice

• 15 waveform banks with a total of 945 waveforms

• 12 standard waveforms, some band limited

• Noise generator (white and pink noise)

• Oscillator modulation (XOR, XMOD, MOD, AND, OR, FM)

• Waveshaper with different curve shapes

• 2 LFOs for pitch and filter modulation with 6 different waveforms

• 1 PWM LFO from 0.04Hz - 25Hz

• Digital 12dB multimode filter with resonance and fade function (LP / HP / BP)

• 2 ADSR generators 0.3ms - 12s with positive and negative control

• 24-bit DSP effect module with 15 effects and adjustable parameters

• Polyphonic 16 step sequencer

• SD cards for loading and saving the sound programs up to 2048

• Colored 1.8 inch display with a resolution of 160x128 pixels

• Volume control

• Boost function for improved bass reproduction

• Stereo audio output jack socket 6.3mm

• 4 potentiometers for entering parameters

• Rotary encoder for menu control and sound selection

• 6 function keys

• External power supply 12V DC / 1000mA
• and power switch

 

The kit
The kit consists of a total of four boards, the Teensy 4.1 board and the PCM5102A

Board can be delivered fully assembled and simply plugged into the existing contact strips

the back of the panel board.

From now on, various kits with different expansion levels will be offered on the tubeohm.com website (see link).

 

Jeannie-1  for experienced solderers

Motherboard PCB

FX board

LCD

FX-EEPROM

Price € 63.90 EUR

 

Jeannie-2 SMD  for solderers who do not trust themselves to solder the SMD components

Motherboard PCB, all SMD ICs pre-soldered - SMD regulators pre-soldered

FX PCB TL 074 and LM 13700 pre-soldered. Attention the FX board comes without the FV 1.

LCD

FX-EEPROM

Price € 92.90 EUR

 

Jeannie-3 full

Mainboard PCB, all SMD pre-soldered - SMD regulators pre-soldered

FX PCB SMD TL 074 and LM 13700 and FV-1 pre-soldered

LCD

FX-EEPROM

all the parts you need to build the Jeannie

casing

Teensy 4.1 with the latest Jeannie firmware and 5V Cut

Price € 294.00 EUR

Jeannie case blue

 

the case

Screws, nuts, on / off switches

Price € 43,95 EUR

 

Attention, the power supply unit and SD card are not included in the scope of delivery.

You need at least DC 12 V - 1 A for the power supply

For the SD card you need 8 or 16 GB micro SD card

 

DIY Manual , Operation Manual

 

Link: https://www.tubeohm.com/jeannie.html

Youtube: https://youtu.be/PEdhWX7O_pU

DIY blog german: https://www.sequencer.de/synthesizer/threads/avr-synthesizer-wave-1-de-generator.87599/

DIY blog english: https://forum.pjrc.com/threads/63255-New-Teensy-Synth-quot-Shruthi-2-quot?highlight=Teensy+Shruthi

facebook group

 

Greetings from germany. Rolf

1 Like

Very cool work Rolf!

Liitle Footshooting with Jeannie..

Jeannie & Volca in Love 

 

 

 

Link: https://www.tubeohm.com/

1 Like

Jeannie Talk mit Rolf, Andre, Mick vom Sequencer Forum und Dean Freud

YouTube: https://youtu.be/z1ktgjzEsYk

State Variable Filter & Ladder Filter Sound Demo

YouTube: https://youtu.be/TWzHH8oTYs8
 

Hallo Friends

Its new Video from Jeannie :slight_smile:

 

The current schematic of a voice from Jeannie

 

 

 

Small update..

Soon there will be SysEx DUMP for Jeannie. Then nothing stands in the way of the patch exchange.

The transmission path is selected with DESTINATION, eg Midi or USB
DUMP TYPE selects a patch, bank, or all
With DUMP-Bank the bank
With source the patch
With SYSEX-DUMP transmission to the PC or reception
Transmission or reception is then initialized via the load/save button

Sending and receiving from SysEx already works. But I still have to do some programming 

Never ending programming. Greetings, Rolf :slight_smile:

 

SysEx Dump works now. See short video.

It was a bit more complicated than I thought. First, conversion routines had to be developed for all 212 parameter values in the Jeannie, which convert 8/16-bit integer values and 32-bit floating-point values into a 7-bit format for the SysEx dump. The same had to be converted back again.
This was followed by functions for the transmission and reception of SysEx data. Last but not least, a simple menu for operation had to be developed.

The transmission path is selected with Destination (Midi or USB)
DUMP type is either a patch or a bank.
DUMP-Bank sets the bank (A-P) for transmission or reception.
Source is either the patch no. or when receiving the space in the selected patch bank.
SYSEX-DUMP is set to send or receive SysEX data.
The “Load/Save” button starts transmission or reception.
A progress bar shows the progress of the transfer.

 

Greetings from germany. Rolf

Jeannie has new features. Added a 3rd LFO and all LFOs have 64 waveforms.
Small video about AMP modulation with LFO 3

 

Добрый день Рольф! Мне очень понравился Ваш проект Джинни, и так как Вы позиционируете его как открытый, я разработал и изготовил (по Вашим принципиальным схемам ) одноплатный вариант СМД Джинни.