Konga Trigga:
i am on the PCB-Design right now… not finished, just at the start, but this is the UI-Arrangment i think (10x10cm PCB)
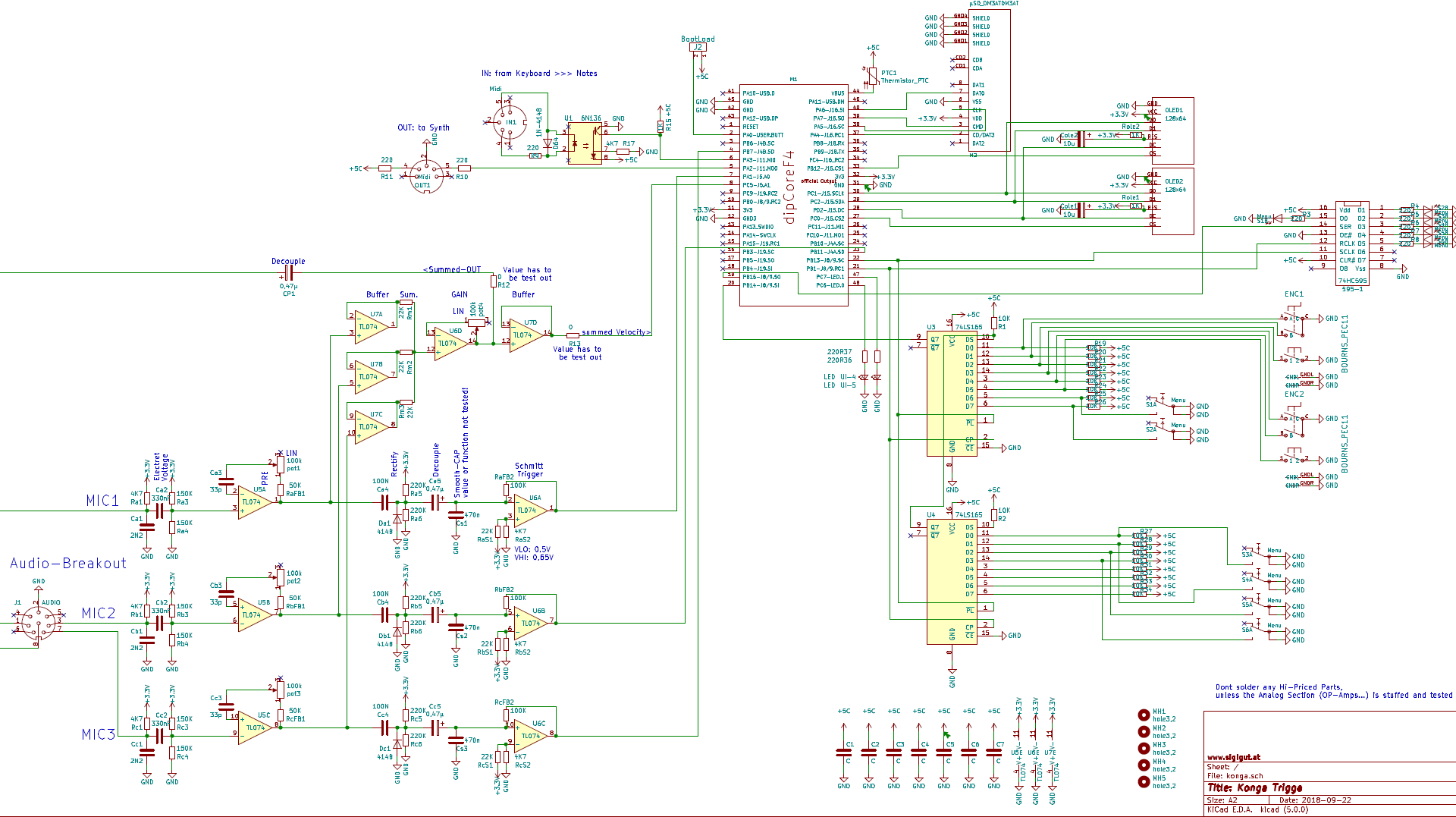
has 3 Trigger-Mic Inputs (which are 0,5€ Elektret Capsulas), each for one Konga Drum.
The 3 Pots are the preamp-Gain, they have to set only once…
Konga Trigger then preamps the signal > the signal gets buffered mix - down to a Audio Sum - which can be use a other way (recording, efx…) how ever this is untested - and not part of the deal now…
the preamped Signal then get rectified, and filtered, and go into a Schmitt Trigger, which transfair it to a 0 or 1 Logic Level > this goes into the Microprocessor:
—since dipcore has only 2 AIN > i decidet to mix down all 3 MIC and feed it into 1 AIN… maybe its not accurate Velocity then — it has to be tested in real world, like many other functions in this shematic…
in the microprocessor (dipcore) - software functionalitys:
step-sequencer (chooseable tacts 3/4 4/4 5/4 6/4 7/4 8/4…) whith just a few steps - lets say 16steps
which one of the the triggers now Count the Step-Sequencer, and which one just retriggers the Sequencers Notes - is set in the Menu for this song (saved on SD)
The Step Sequencer is a 2 Channel - bass and poly. they are counted equal, but we can decide which of the triggers trigger Poly or Mono Midichannel out.
a connected Keyboard on Midi-In1 is input for the Step-Record, - on the Menu i cand activate it as “REC-only” or “REC-&-Trigger” - so it just sets the Notes, or it also Triggers the Notes to Output to Midiout…
There are differnt Modes for the 6 Buttons: one of it is the Perform Mode > where we can shift the Sequencer arround, have record buttons and so on…
The LCD is primary for the Routing-Setup, and a displays for different Modes - for example, it shown in Big Letters the Actual Step of Sequence
this is just a start -
(and NO its not the last 10x10cm Format Project
— a Multiband-Distortion is also Planned - and then its enogh for a while)

