I’ve spent quite a bit of time in designing a full 16x16+X BLM.
It’s using the ADAfruit silicone pads and rear-mount LEDs.
First I tested the LED concept with OSHpark boards. I tried red, green (not yellowy green), yellow and blue, and all of their combinations for the “third colour.†Although I was happy with the illumination for red and green separately, their mixing is unfortunately quite poor. What does work however is red+blue = pink and green + blue = cyan/white. The latter is my pick to use in BLMs. Yellow LEDs looked okay but only the combination with red was decent, albeit not very different in colour.
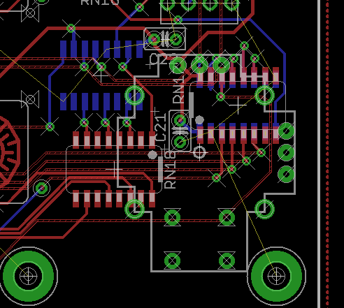
I have a 300 mm wide 4-layer PCB made up that additionally incorporates all 5 SCALAR modules and 4 sliders for analogue action. The sliders are Bourns PTL meaning there’s one LED in each too! Not just for bling, these are some of the lowest profile available. One concern I have is that the SC trace changes layer quite often (clock is best when it doesn’t go through vias), although I’ve routed everything in a chain like TK suggests. If you have any experience with this, please share! But if the MBHP_DOUT and past standalone SCALAR boards work with their routing, then potentially this should too.
I kept one layer as a ground plane but used each of the other three for routing. Too hard with all of the cutouts and the top layer predominately un-masked copper. Current sinks are BC818 transistors (SOT23), shift registers are SOIC16, and resistor arrays are a wider version of this. LEDs are approximately 1206 size. I have through-hole 1N4148 diodes which will need to be trimmed short and soldered from the rear. Also there are leaded 100nF decoupling caps, which is again not best design practice but I can change them if anyone objects. I figure that you have to place a via in any case… I put in 0604 RC termination footprints in case this is necessary.
The costs are reasonably high. I calculate a finished unit might be as much as $800, with the machined case being around $350 and a $250 Mouser order, mostly for LEDs. The button pads, PCB and spacer make up the rest.
So… my question is: who would like to build one? It would be really helpful if you could indicate by replying below. The more interest, the cheaper it will be for everyone. Of course I will get one unit working before going further. It’s just good at this stage to test the water.

